您当前的位置:首页 - 通航资讯 - 通航资讯
通航资讯

news

联系我们Contact us

地址:通用航空发展管理委员会
电话:010-52499053
邮箱:thgwh@sina.cn

通航资讯
民航局印发《轻小型民用无人机飞行动态数据管理规定》
 
发布时间:2019-11-25    浏览次数:
 

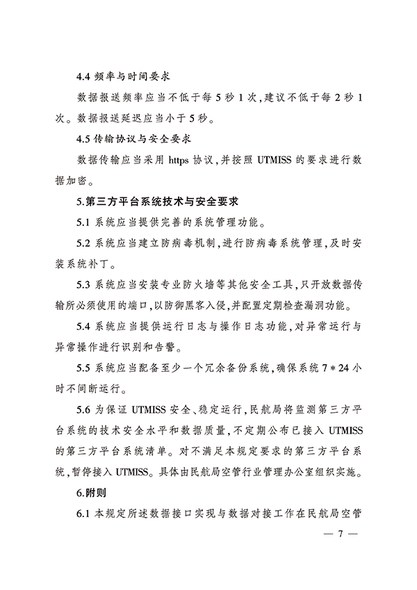
2019年11月19日,中国民航局发布关于印发《轻小型民用无人机飞行动态数据管理规定》的通知。

为维护国家安全、公共安全和飞行安全,提升无人机运行管理与服务质量,促进无人机产业健康有序发展,根据《中华人民共和国民用航空法》、《中华人民共和国飞行基本规则》、《通用航空飞行管制条例》、《民用航空空中交通管理规则》等法律法规规章,在深入研究、试点验证的基础上,制定了《轻小型民用无人机飞行动态数据管理规定》。现予印发,请遵照执行。(来源:民航资源网)

1.jpg

2.jpg

3.jpg

4.jpg

5.jpg

6.jpg

7.jpg

8.jpg

9.jpg

10.jpg

11.jpg

12.jpg


 
 
 上一篇:国内首条省会城市间短途运输航线“栾城=尧城”开航

 下一篇:习近平:加强航空应急救援能力建设 完善应急救援空域保障机制